View
More

Project's name:

Kayaking app

Tools used:

Balsamic, Adobe photoshop, Skecth, Protopie

What I did:

My goal was to create a user-centric interface that allowed renters and watercraft owners to interact securely and efficiently, providing options for direct owner rentals and lakeside pickups.

Context:

The "Kayaking" project aimed to create a mobile app that offers a dependable, flexible, and delightful watercraft rental experience. Users could rent kayaks, boats, or jet skis, and either pick them up directly from the owners or access them at selected lakes/locations. The primary goal was to facilitate secure and organized transactions for both renters and watercraft owners.


User Personas:

Problems/Challenges:

Challenge 1: Location Convenience

  • Renter Perspective: Renters, such as Adventurous Annie, often preferred the convenience of renting watercraft near their chosen lake. This required the app to offer a flexible system allowing them to pick up watercraft either directly from owners or at selected lakes/locations. Ensuring this flexibility without compromising user experience was a significant challenge.
  • Owner Perspective: For Lake Lover Lisa and other watercraft owners, it meant making their watercraft available at selected lakes/locations or having renters pick them up directly. This challenged the owners to provide secure and convenient options while ensuring their watercraft's safety and availability.

Challenge 2: Trust and Security

  • Renter Perspective: Trust was crucial for renters, especially Business-Oriented Ben, who might be using the watercraft for commercial purposes. Ensuring that the app could securely manage transactions, verify owner profiles, and provide trustworthy reviews was a key challenge. Renters needed the assurance of a reliable watercraft and a secure payment process.
  • Owner Perspective: On the other side, watercraft owners like Lake Lover Lisa had to trust the renters to handle their property responsibly. Managing this trust while ensuring a secure transaction process was essential. Owners needed the ability to vet potential renters, communicate securely, and have a recourse in case of issues.

Solution:

The "Kayaking" app addressed these challenges by offering a dual rental system, which allowed users to rent directly from owners or access watercraft at selected lakes/locations. To build trust and security, the app implemented a verified profile system, secure communication tools, and a streamlined booking and payment process, catering to the diverse needs of both renters and watercraft owners.

Approach:

Research and Analysis:

  • User Research: We began by conducting thorough user research to gain insights into the preferences, needs, and pain points of potential users, including Adventurous Annie, Business-Oriented Ben, and Lake Lover Lisa.
  • Market Analysis: To understand the competitive landscape and identify gaps in the market, we performed a comprehensive analysis of existing watercraft rental services.

Design:

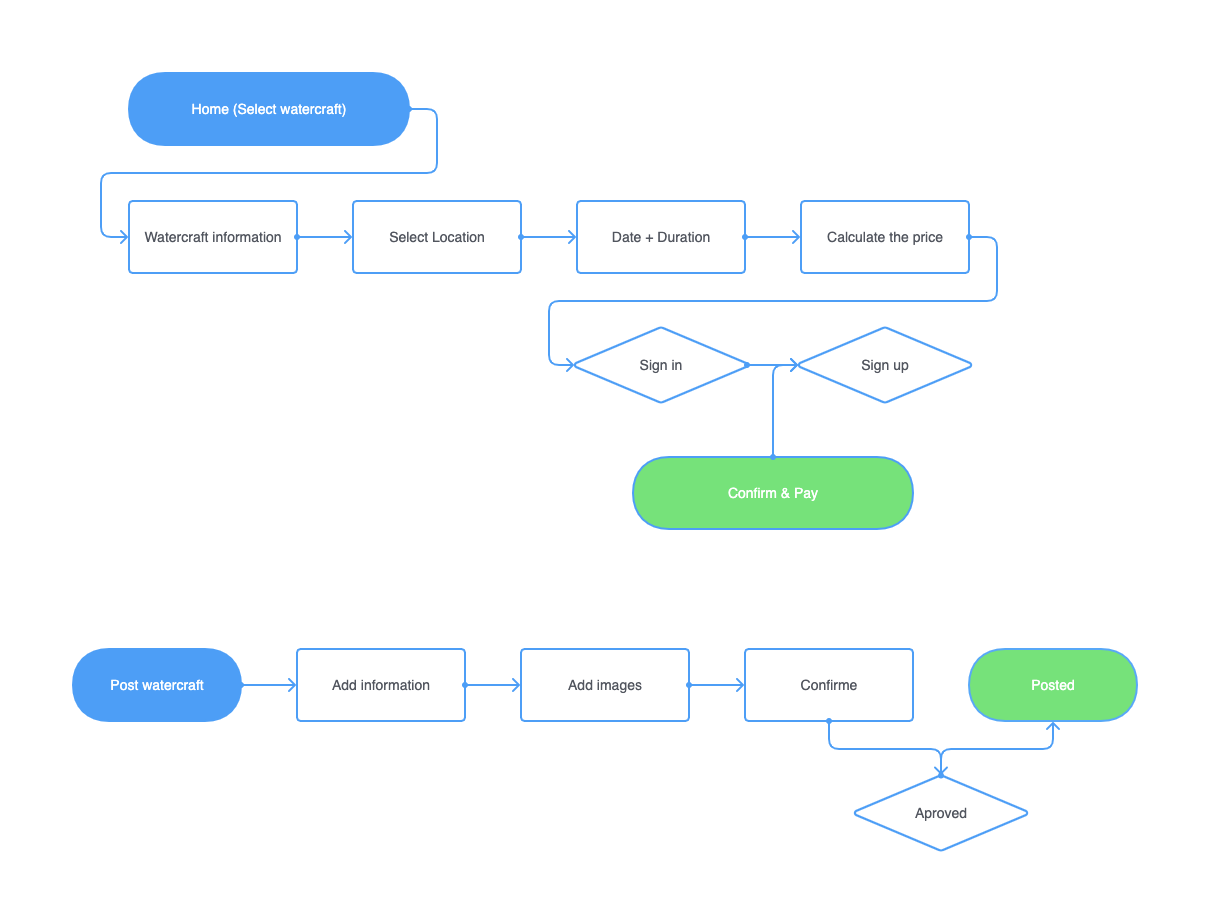
  • User Flow Planning: We crafted a user flow chart that mapped out the entire rental process, considering the diverse needs of renters and owners. This chart provided a blueprint for the app's functionality and user interactions.
User flow for Renters and Posters

Based on the user flow, we created wireframes that laid out the core screens of the app, ensuring a user-centric design and smooth navigation. These wireframes, in turn, served as the foundation for creating detailed mockups of the app, giving life to the design and allowing for a visual representation of the user interface. This iterative process allowed us to refine the app's design, optimizing the user experience and ensuring that it aligns with the diverse needs of both renters and watercraft owners.

Once the wireframes and mockups were finalized, we proceeded to create interactive prototypes of the "Kayaking" app. These prototypes served as dynamic representations of the app's functionality and design.

The use of prototypes played a pivotal role in ensuring that the "Kayaking" app's design and functionality met the needs of renters and watercraft owners while providing a clear and efficient user experience.

No items found.